首页
深度阅读
热点主题
信息问答
知识大全
销售推广
电商资讯
知识大全
小孩子名字大全男宝宝,小孩子名字大全男宝宝2019
小孩取名大全男孩且与“庭”字搭配从发音上来说,属于好听悦耳的名字类型,隐喻孩子善良、安康,属于一个意蕴优美的好名字。 {韵瑾} “韵瑾”一名文雅好听,适合作为女孩名字。且这两字从本身的寓意内涵来说,均有展现小女孩阴柔之美的气质特点。如:“。宝宝起名大全男孩名字是父母送给孩子的第一份礼物,所以爸爸妈妈们一定要用心给男孩宝宝起一个好听的名字哦。 宝宝起名大全男孩 1、孟靖伟 靖伟 - 五行:水金土
毛康顺
2022-11-11 16:34:10
陕西省简称,陕西省简称什么?省会是哪里?
陕西省的简称为什么陕西简称秦陕西,简称“陕”或“秦”,中华人民共和国省级行政区,省会西安,位于中国内陆腹地,黄河中游,东邻山西、河南,西连宁夏、甘肃,南抵四川、重庆、湖北,北接内蒙古。陕西省地势呈南北高、中间低,由高原、山地、平原和盆地。请问:陕西简称是什么陕西,简称“陕”或“秦”,省会西安,位于中国内陆腹地,黄河中游,东邻山西、河南,西连宁夏、甘肃,南抵四川、重庆、湖北,北接内蒙古。陕西省横跨三
段星海
2022-11-11 16:09:20
cefr,cefr是什么意思
cefr等级是指什么?cefr等级是指欧洲共同语言参考标准水平。从低到高将学生的语言水平和所具备的实际交流能力进行了详尽的描述(can-dostatements),描述出在听、说、读、写四项技能上所具备的典型能力,例如“能够做自我介绍”,“能够在社交、。cefr等级是什么意思?欧洲共同语言参考标准(The Common European Framework of Reference for Lan
夏泽语
2022-11-11 15:41:31
买票网官网,客运站汽车票网上订票app
12306火车票官网怎么买票方法/步骤 要在12306购票,我们得进入12306官网。打开浏览器,在地址栏输入www.12306.cn,即可进入购票官网。在进入官网后,我们点击登录,打开登录界面。输入已注册的账号和密码,即可。如果没有账号密码,可以点击注册,注册一。火车票订购网站12306怎么买票1.首先要进入火车票网上订票官网。火车票网上订购官网网址是:www.12306.cn 。或者我们可以直
谢正初
2022-11-11 15:33:01
深居简出是什么意思,深居简出是什么意思打一生肖
深居简出是什么意思深居简出,汉语成语,拼音shēnjūjiǎnchū,原指野兽藏在深密的地方,很少出现。后指平日在家里,很少出门。出自唐·韩愈《送浮屠文畅师序》:“夫兽深居而简出,惧物之为己害也,犹且不脱焉。”《送浮屠文畅师序》。深居简出是什么意思深居简出的“深”的意思是:从上到下或从外到里的距离大,跟“浅”相对。深居简出的意思是:原指野兽藏在深密的地方,很少出现。后指平日在家里,很少出门,形容不
武祺祥
2022-11-11 15:21:48
电脑音量图标不见了怎么办,win7电脑音量图标不见了怎么办
电脑音量图标不见了怎么办1、在桌面“计算机”图标上右击,点击“管理”。2、打开“计算机管理”界面,从左侧“控制台树”依次展开“服务和应用程序”、“服务”。3、在服务列表中找到“Multimedia Class Scheduler”。4、将启动类型设为“自动”,服。电脑桌面上的音量图标不见了怎么办1、首先点击“开始”按钮,找到“控制面板”选项。2、点击“控制面板”选项后,系统会弹出一个控制面板对话框
白毅然
2022-11-11 15:05:02
不知义,不知义的前面一句
人不学,不知义。是什么意思?人若是不学习,就不懂得礼仪,不能成才。这句话还有前半句 玉不琢 不成器 人不学 不知义 人不学 不知义, 大概意思是玉不打磨雕刻,不会成为精美的器物;人若是不学习,就不懂得礼仪,不能成才。 启示: 一。不知义的义什么意思不知义的义的意思是道理。意思是: 如果人不学习 就不会懂得礼仪 不会明白道理。出自《礼记·学记》里是 玉不琢 不成器 人不学 不知道 《三字
熊宜人
2022-11-11 14:59:36
正宗清蒸武昌鱼做法,正宗清蒸武昌鱼做法窍门
清蒸武昌鱼的做法清蒸武昌鱼的做法2 食材:武昌鱼1条,大葱2小段,料酒2勺,盐少许,姜丝少许,蒸鱼酱油3-4勺,胡椒粉少许,盐少许,耗油半勺,鸡精小半勺。做法:1、选择武昌鱼一条,洗净先将鱼头切下。2、剪掉鱼鳍,从头部开始,用。武昌鱼怎么清蒸好吃首先在原料方面,要选择正宗的樊口团头鲂,重量在每条700克至1100克之间的肉质最为细嫩;其次,鱼肉表面需放少许猪油,蒸制时猪油融化包裹住鱼身,口感更
曾宜春
2022-11-11 14:51:06
lol愚人节,lol愚人节bug
lol愚人节彩蛋多久时间7天。lol愚人节彩蛋是从2022年4月1日更新后至2022年4月7日,为期7天,愚人节彩蛋是指英雄回城或复活时会随机变身小兵、野怪、防御塔,走出泉水变身就会恢复。lol愚人节2022彩蛋什么时候结束2022年5月2日6:59截止。根据官网公告来看,lol愚人节上线的活动至臻礼赠活动将在将在2022年5月2日6:59截止,该活动于4月2日16:00正式上线。。英雄联盟游戏当
韦乐音
2022-11-11 14:29:09
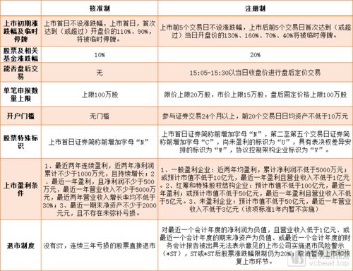
核准制和注册制的区别,核准制和注册制的区别和联系
注册制和核准制的区别?这些条件在科创板并试点注册制下有所放宽,比如,核准制下要求企业要连续几年盈利,科创板并试点注册制是允许没有盈利的企业上市。在此前提下,科创板并试点注册制要实行更严格的信息披露制度,这是核心内容。第二,实行信息披。注册制和核准制的区别包括哪些注册制和核准制的区别如下:1、审核机关是否对公司的价值作出判断。在注册制下,证券发行审核机构只对注册文件进行形式审查,不进行实质判断;核准
廖俊良
2022-11-11 14:26:28
共75217条
第一页
上一页
6942
6943
6944
6945
6946
6947
6948
6949
6950
下一页
最后一页
查看更多
液压电磁阀线圈
2025-04-02 16:39:15
石榴红是什么颜色,石榴红图片
2023-11-11 22:20:35
此地别燕丹下一句,此地别燕丹壮士发冲冠
2023-11-11 22:17:40
冰封侠3永恒之门免费观看,冰封侠免费观看完整版
2023-11-11 22:14:55
脐风散功效与作用,脐风散
2023-11-11 22:12:25
高情商骂人短句,高情商骂人装b的句子
2023-11-11 22:09:48
家庭服务器搭建教程,快速搭建个人服务器
2022-05-07 12:14:23
三丰云服务器怎么样?三丰云速度快不快
2022-05-07 11:07:10
云服务器优势和劣势,云服务器的优缺点有哪些
2022-05-07 11:06:21
云服务器是做什么用的?云计算厂商推荐
2022-05-07 11:01:34
idc服务器租用,服务器租用和服务器托管优势区别
2022-05-07 10:58:25