我的位置:速网百科 > 深度阅读

公文范例,公文范例图片

作者:许奇正 时间:2023-06-22 15:20:18

公文格式范文大全

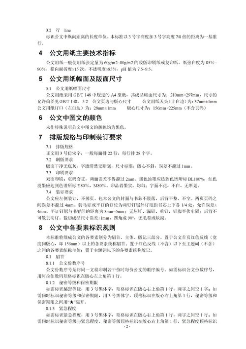
  公文格式范文篇一 1、公文标题。
  由发文机关名称、概括而成的公文主要内容和公文种类组成,如《省人民政府关于大力发展民营科技企业的决定》、《省人民政府办公厅关于进一步做好春季农业生产和当前农村经济工作的通知》等。
  公文标。

公文写作格式和范文是什么?

  公文写作格式和范文:格式:1、发文机关名称+主要事由+文种。
  2、正文:其结构一般由开头、主体、结尾、结语等部分组成。
  3、结尾:一般用礼貌性语言向对方提出希望;结语:通常应根据函询、函告、函或函复的事项,选择运用不。

公文写作格式和范文是什么?

公文写作格式及范文

  如果已建好公文模版,从其他文件中复制文字内容到当前位置时,一定不要普通粘贴,要选择性粘贴。
  才能保持当前的公文版式。
   二、基础设置(一次设置,保存为模版文件,即可长期使用) (一)页面设置(菜单): 1、设置页边距(在页边距标签): 上:。

常见公文文种写作范文3篇

  常见公文文种写作范文篇一:决定 关于表彰全省优秀农民工和农民工工作先进集体的决定 各市、县人民政府,省农民工工作领导小组各成员单位:农民工是改革开放和工业化、城镇化进程中涌现的一支新型劳动大军,是产业工人的重要组成。

常见公文文种写作范文3篇

一般公文写作范文

  一般公文写作范文二、参会人员:×××。
  三、会议时间、地点:×××。
  四、其他事项:(一)请与会人员持会议通知到×××报到,×××(食宿费用安排)。
  (二)请将会议回执于×××年×月×日前传真至×××(会议主办或承办单位)。
  。

版权声明:本文由互联网用户自发贡献,仅代表作者观点。若文章违规或侵权,请 (举报反馈) ,核实后立即删除。