报考硕士研究生需要什么条件
报考硕士研究生需要的条件如下:1、承认学历的应届本科毕业。
2、具有承认的大学本科毕业学历的人员。
3、获得承认的高职高专毕业学历后满2年或2年以上,达到与大学本科毕业生同等学历,且符合招生单位根据本单位的培养目标对考生。
硕士研究生报考条件?
(三)报名参加工商管理、公共管理、工程管理硕士中的工程管理[代码为125601]和项目管理[代码为125602]、旅游管理、教育硕士中的教育管理、体育硕士中的竞赛组织专业学位硕士研究生招生考试的人员,须符合下列条件:1.符合第十五。

硕士研究生报考条件
报名参加硕士研究生全国统一入学考试的人员,须符合下列条件:1、中华人民共和国公民。
2、拥护中国共产党的领导,愿为社会主义现代化建设服务,品德良好,遵纪守法。
3、年龄一般不超过40周岁,报考委托培养和自筹经费的考生年龄不。
报考硕士研究生需具备的条件
3.年龄一般不超过40周岁,报考委托培养和自筹经费的考生年龄不限。
4.身体健康状况符合国家和招生单位规定的体检要求。
5.已获硕士或博士学位的人员只准报考委托培养或自筹经费硕士生。
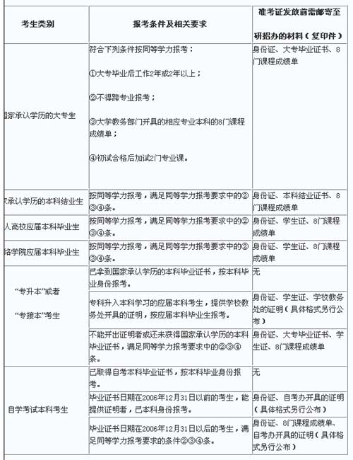
6.考生的学历必须符合下列条件之一:(1)。

报考硕士研究生一般需具备哪些条件?
5、已获硕士、博士学位的人员。
6、在校研究生报考须在报名前征得所在培养单位同意。
(二)报名参加法律硕士(非法学)专业学位硕士研究生招生考试的人员,须符合下列条件:1、符合(一)中的各项要求。
2、报考前所学专业为非。