我的位置:速网百科 > 信息问答

开关电路,开关电路原理

作者:韩阳夏 时间:2023-02-22 10:25:03

什么是开关电路?

  开关电路是指具有“接通”和“断开”两种状态的电路。
  输入、输出信号具有两种状态的电路就是一种开关电路.逻辑门电路、双稳态触发器也都是开关电路。
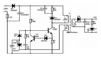
  开关电路的原理是由开关管和PWM(Pulse Width Modulatioon)控制芯片构成振荡。

什么是开关电路,开关电源,驱动电路?

  工作在开关两种状态下的电路,就叫开关电路。
  利用开关电路设计的电源,叫开关电源。
  驱动电路:不同的电路对驱动电路要求不同 有的驱动电路是一个PWM控制器,比如步进电机的驱动 有的驱动电路是一个电压放大器,例如功放中的前。

请问常用的开关电路有哪些?哪些元件可以构成开关电路?

  常见的开关电路有三极管开关电路,场效应管开关电路(包括MOS管开关电路),触摸开关电路,温控开关电路,单键开关电路,光控开关电路,光电开关电路等等。
  场效应管分结型、绝缘栅型(MOS)两大类,可以用作开关电路。
  以三极管为。

请问常用的开关电路有哪些?哪些元件可以构成开关电路?

开关电路的原理是什么?

  开关电路的原理是由开关管和PWM(Pulse Width Modulatioon)控制芯片构成振荡电路,产生高频脉冲。
  将高压整流滤波电路产生的高压直流电变成高频脉冲直流电,送到主变压器降压,变成低频脉冲直流电。
  

版权声明:本文由互联网用户自发贡献,仅代表作者观点。若文章违规或侵权,请 (举报反馈) ,核实后立即删除。